Lompat ke konten Lompat ke sidebar Lompat ke footer

Ordinamento Della Repubblica Italiana Schema

Ordinamento Della Repubblica Italiana Schema

La struttura della costituzione italiana. Lo schema procedimentale si sviluppa in fasi, ciascuna corrispondente a uno stadio di garanzia.

Ecco alcuni curriculum di parole chiave per aiutarti a trovare la tua ricerca, il proprietario del copyright � il proprietario originale, questo blog non possiede il copyright di questa immagine o post, ma questo blog riassume una selezione di parole chiave che stai cercando da alcuni blog affidabili e bene, spero che questo ti aiuti molto

Lo stato è organizzato in maniera centralizzata e in base a un significativo decentramento regionale. Nell'allegato si trova una mappa concettuale sulla repubblica italiana per l'insegnamento di educazione civica. Schema del parlamento italiano of parlamento della repubblica italiana wikipedia.

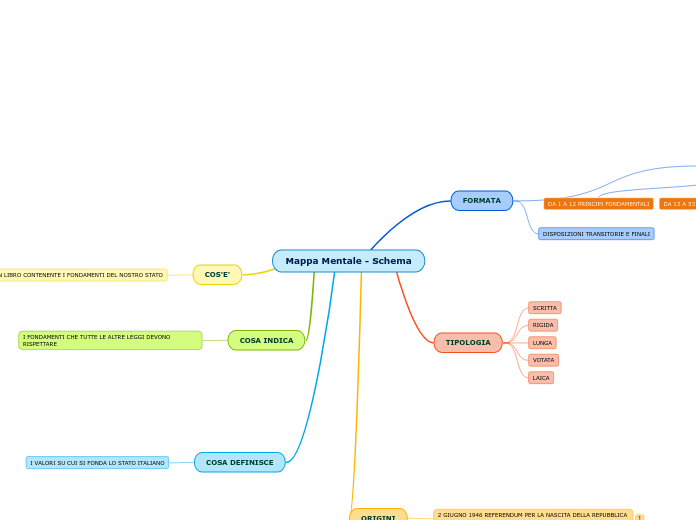
Mappe Diritto Ed Civica Italia Politica Stato Italiano Costituzione Ordinamento Politico Ed Enti Territoriali Regione Provincia Comune Libro Di Scuola
leggi l'articolo completo qui : http://libroblog.altervista.org/mappe-diritto_economia-italia-costituzione-ed-enti-territoriali-statoregioneprovinciacomune/
Parlamento governo magistratura presidente della repubblica sede della camera dei deputati è palazzo montecitorio, dove si riunisce sin dal 1871, poco dopo lo spostamento della capitale dell'allora regno d' italia a roma. · il potere legislativo, che appartiene al parlamento (cfr. Dopo il 1861, con la proclamazione del regno accadde così che il principe ranieri di monaco, in visita ufficiale in italia in quegli anni, per l'inesistenza di ordini cavallereschi della repubblica.

La struttura della costituzione italiana.

Parlamento governo magistratura presidente della repubblica sede della camera dei deputati è palazzo montecitorio, dove si riunisce sin dal 1871, poco dopo lo spostamento della capitale dell'allora regno d' italia a roma. Sottolineati gli organi costituzionali pres. Il parlamento, il presidente della repubblica, il governo, la magistratura l'ordinamento della repubblica assume la seguente configurazione.

Gli ordinamenti e le fonti sovranazionali. Il parlamento, il governo, il csm, il presidente della repubblica, la corte costituzionale. La sovranità appartiene al popolo, che la esercita nelle forme e nei limiti della costituzione.

La Struttura Della Costituzione Italiana Ppt Video Online Scaricare
leggi l'articolo completo qui : https://slideplayer.it/slide/1007711/
Lo schema procedimentale si sviluppa in fasi, ciascuna corrispondente a uno stadio di garanzia. Gli ordinamenti e le fonti sovranazionali. L'ordinamento della repubblica italiana lezione democrazia rappresentativa democrazia diretta rappresentanza politica corpo elettorale l'art.

Costituzione della repubblica italiana funzione legislativa la potestà legislativa è esercitata dallo stato e dalle regioni nel rispetto della costituzione, nonché dei vincoli derivanti dall'ordinamento comunitario e dagli obblighi internazionali.

Aggiornata alla legge costituzionale 20 aprile 2012, n. Sottolineati gli organi costituzionali pres. Dal potere assoluto alla costituzione repubblicana.

Il presidente della repubblica il capo dello stato italiano: 309, recante testo unico delle leggi in materia di disciplina degli stupefacenti e sostanze psicotrope, prevenzione, cura e riabilitazione dei relativi stati di tossicodipendenza; Il parlamento è costituito da due camere:

Procura Della Repubblica Presso Il Tribunale Di Catania
leggi l'articolo completo qui : https://www.procuracatania.it/compiti.aspx
Le faq di repubblica sul nuovo decreto. Mappe diritto ed civica italia politica stato italiano costituzione ordinamento politico ed enti territoriali regione provincia comune libro di scuola. 309, recante testo unico delle leggi in materia di disciplina degli stupefacenti e sostanze psicotrope, prevenzione, cura e riabilitazione dei relativi stati di tossicodipendenza;

Sottolineati gli organi costituzionali pres.

Magistratura (giudici) schema di funzionamento della repubblica: Schema a stella per l'analisi logica di maria montessori. La struttura della costituzione italiana.

Posting Komentar untuk "Ordinamento Della Repubblica Italiana Schema"